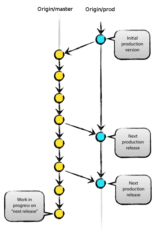
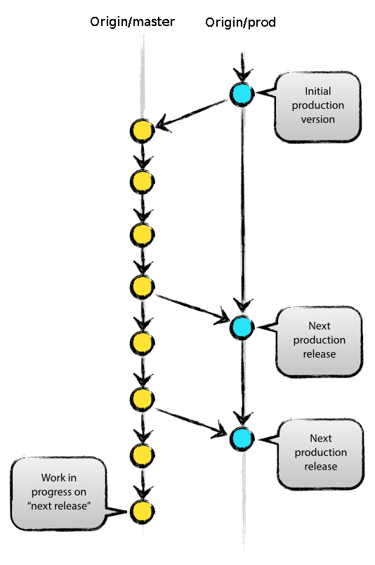
dev:main-branches.png
                
                main-branches.png
 
                        - Date:
- 2015/02/16 11:47
- Filename:
- main-branches.png
- Format:
- PNG
- Size:
- 26KB
- Width:
- 534
- Height:
- 804
- References for:
- release-management
This list might not be complete due to ACL restrictions and hidden pages.
